中天伯乐达旧电机永磁化再制造技术应用项目是由中德基地技术经纪人团队通过前期调研需求,了解到企业存在电机能耗过高、电机设备老旧更换成本较高的问题,并从技术匹配度、应用成熟度、产品服务成效等多个维度,快速为其匹配绿色技术项目库中相关电机节能技术,通过组织“线上交流对接-线下实地考察-样机测试验证”的绿色技术对接服务,在数月内快速完成了从需求精准对接到项目落地的全过程。
本项目节电率约为18.6%,远超预期,同时经济效益明显,预计全年可节电1.1万kwh,可减少排放CO2排放10.56t,预计1年即可收回成本。
01 项目背景
根据国家《电机能效提升计划(2021-2023年)》和《GB 18613-2020电动机能效限定值及能效等级》,《电机能效提升计划》和"双碳"战略目标要求,为响应国家节能减排政策,降低企业用电成本,提高生产设备能效水平,特实施三相异步电机永磁化改造。
项目按照高运行时间、高能耗、中低等负载几个条件,筛选出符合改造条件的电机。

02 项目目标
总体目标:节能率达到10%,2年左右收回成本。
03 实施方案
整体方案不改变电机的外型及安装尺寸,机座号保持不变,转子外径保持不变,确保更换的电机能效提升,利用旧的备用电机,进行永磁化改造,改造工程施工周期短,对生产的影响减少到最低。

旧电机拆卸

电机照片

更换后照片
04 实施效果
分别采集改造前电机运行能耗,改造后同频运行能耗,经运行电表数据显示,再制造后永磁同步电机节能效果显著,在前后工况一致的前提下,节电率约为18.6%,预计1年可收回成本,超过期望值。中天伯乐达计划进一步扩展改造范围。
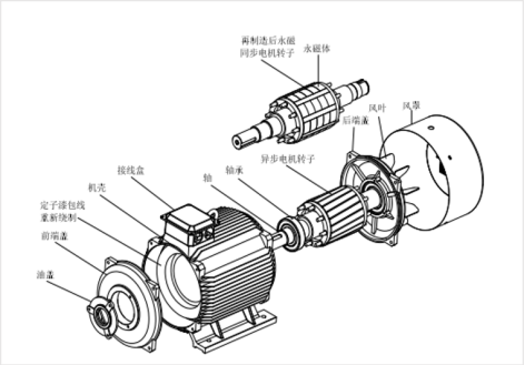
05 技术原理
通过永磁体植入转子,彻底消除励磁电流,从而消除了转子损耗。当电机的三相定子绕组通入三相交流电后,将产生一个同步旋转磁场,此磁场与转子磁场相互作用,驱动电机转子旋转,降低了电机运转时的损耗。同时转子不产生铁损耗和涡流损耗,降低了电机的自身损耗,高功率因数使得定子电流较小,定子绕组电阻损耗较小,从而提高效率达到节能降耗目的。

消除励磁电流→消除转子损耗→磁场相互作用→提高效率,节能降耗
06 适用范围
旧电机永磁化再制造针对不同行业、不同设备、不同型号、不同工况的三相异步电机进行个性化定制设计,开展定制化技术服务,从而使电机重新焕发生机。
并且,在企业电机永磁化再制造过程中,不需改变电机的外型及安装尺寸,机座号保持不变,转子外径保持不变,确保企业电机能效提升改造工程施工周期短,改造工作效率高,对企业生产的影响减少到最低。